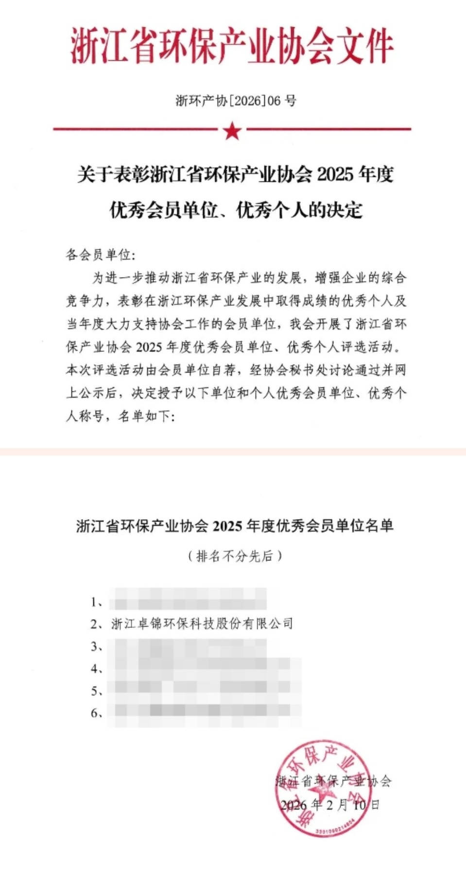
近日,浙江省环保产业协会正式公布了2025年度优秀会员单位评选结果。凭借在环保领域的综合实力以及良好的行业口碑,卓锦股份被授予 “浙江省环保产业协会2025年度优秀会员单位” 荣誉称号。

浙江省环保产业协会作为省内环保领域最具影响力的行业组织之一,其年度优秀会员单位的评选旨在表彰在技术创新、社会责任、行业自律及环保产业发展中做出突出成绩的企业。评选过程严格围绕企业的经营状况、创新能力、工程质量、社会贡献等多个维度进行综合考评。
这一荣誉的获得,不仅是对我司综合实力的高度认可,更是对我司在过去一年里深耕环保事业的充分肯定。这是一份荣誉,更是一份沉甸甸的责任。
2026年,是“十五五”规划的开局之年,也是我国加快经济社会发展全面绿色转型的关键一年。卓锦股份将以此为契机,继续紧跟国家战略,依托协会平台优势,以科技创新践行“降碳增绿”,进一步提升服务质量,履行社会责任。
我们将不忘初心,砥砺前行,以更加优质的产品和服务回馈客户,以更加昂扬的姿态助力美丽浙江、美丽中国的建设,为环保事业贡献更多的智慧与力量!